地址导航
手机版
首页
亲亲校园
园所简介
办园理念
园训
园标
园歌
卡通形象介绍
校园风景
教育科研
园本培训
课题研究
十二五课题
十三五课题
十四五课题
共同体活动
课程建设
家园互动
家委会
家长学校
活动掠影
后勤管理
规范制度
日常管理
人员培训
安全工作
园务公开
学校信息
规章制度
招生工作
行风建设
基础建设
各类公示
教师风采
管理团队
教师队伍
创建专栏
文明单位创建
语言文字规范化
当前位置:
首页
>>
教育科研
>>
课题研究
>>
十三五课题
>>
学习资料
>> 正文
学习资料
课题方案
阶段性研究计划与总结
学习资料
课题研讨活动
课题成果
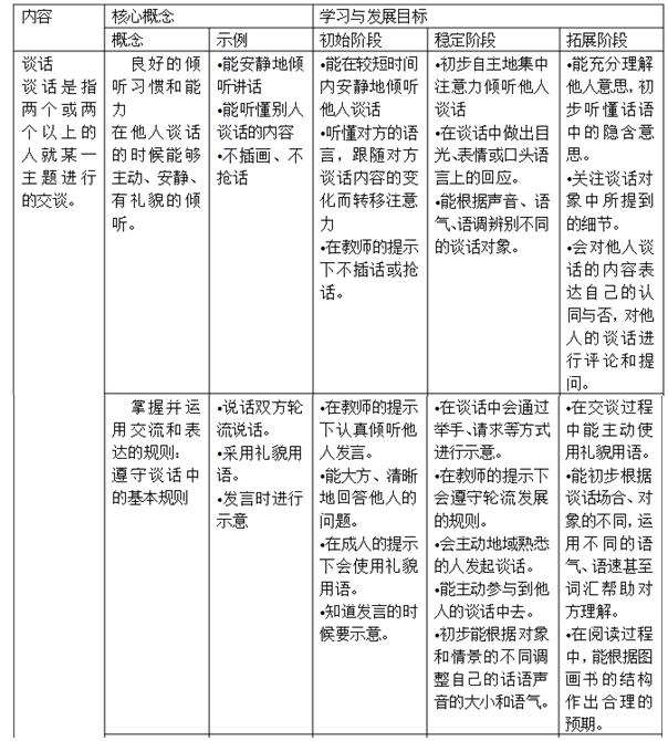
学前儿童谈话学习核心经验的内涵及发展阶段
时间:2017-05-12 作者: 来源: 点击:
上一条:
课题培训证书